1月20日,河南省发展改革委发布2025年河南省重点建设项目名单。2025年省重点项目1037个,总投资约3.1万亿元,力争完成年度投资1万亿元左右。
其中,产业转型项目从个数、总投资和年度投资目标看,分别占全部项目的70.5%、61.2%和69.8%。制造业项目628个,占产业转型发展项目的86%。制造业项目中,传统产业项目和新兴产业项目分别占比43.2%和56.8%。
从投资规模看,大块头项目个数多,总投资100亿元以上项目76个、占比7.3%,较去年提高0.8个百分点;总投资50亿元—100亿元项目102个、占比9.8%;总投资30亿元—50亿元项目109个、占比10.5%;总投资10亿元—30亿元项目559个、占比53.9%。
从项目类型看,竣工项目196个、续建项目345个、新开工项目496个;结转项目(竣工项目和续建项目)、新增项目占比基本持平,分别为52.2%、47.8%。
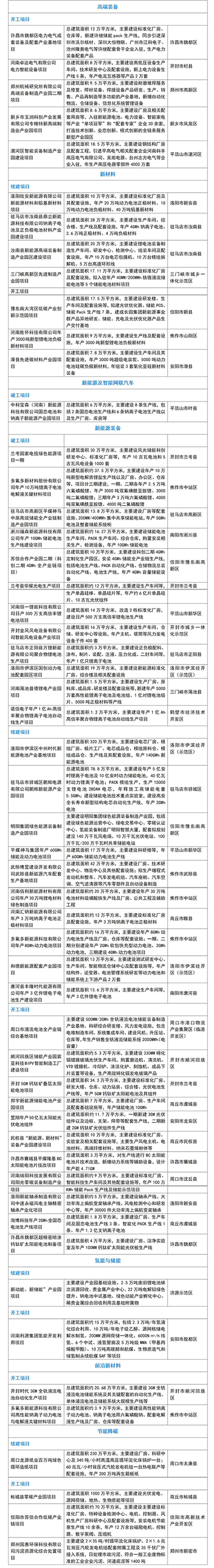
以下为部分领域的项目名单:


中华人民共和国国家发展和改革委员会 中华人民共和国工业和信息化部 中华人民共和国应急管理部 中华人民共和国生态环境部 中华人民共和国科学技术部 中华人民共和国财政部 中华人民共和国商务部 中国石油和化学工业联合会
江苏省发展和改革委员会 江苏省工业和信息化厅 江苏省财政厅 江苏省生态环境厅 江苏省科学技术厅 江苏省商务厅 江苏省应急管理厅 江苏省市场监督管理局 江苏省统计局
北京市化学工业协会 天津市石油和化工协会 辽宁省石油和化学工业协会 内蒙古石油和化学工业协会 重庆市石油与天然气学会 河北省石油和化学工业协会 山西省化学工业协会 吉林省能源协会 黑龙江省石化行业协会 浙江省石油和化学工业行业协会 安徽省石油和化学工业协会 福建省石油和化学工业协会 江西省石油和化学工业协会 河南省石油和化学工业协会 湖北省石化行业协会 湖南省石油化学工业协会 广东省石油和化学工业协会 海南省石油和化学工业行业协会 四川省化工行业协会 贵州省化学工业协会 云南省化工行业协会 陕西省经济联合会 甘肃省石化工业协会 青海省化工协会
电话:协会:025-8799064 学会:025-86799482
会员服务部:025-86918841
信息部:025-86910067
传真:025-83755381
邮箱:jshghyxh@163.com
邮编:210019
地址:南京市梦都大街50号东楼(省科技工作者活动中心)5楼
增值电信业务经营许可证:苏B2-20110130
备案号:苏ICP备13033418号-1